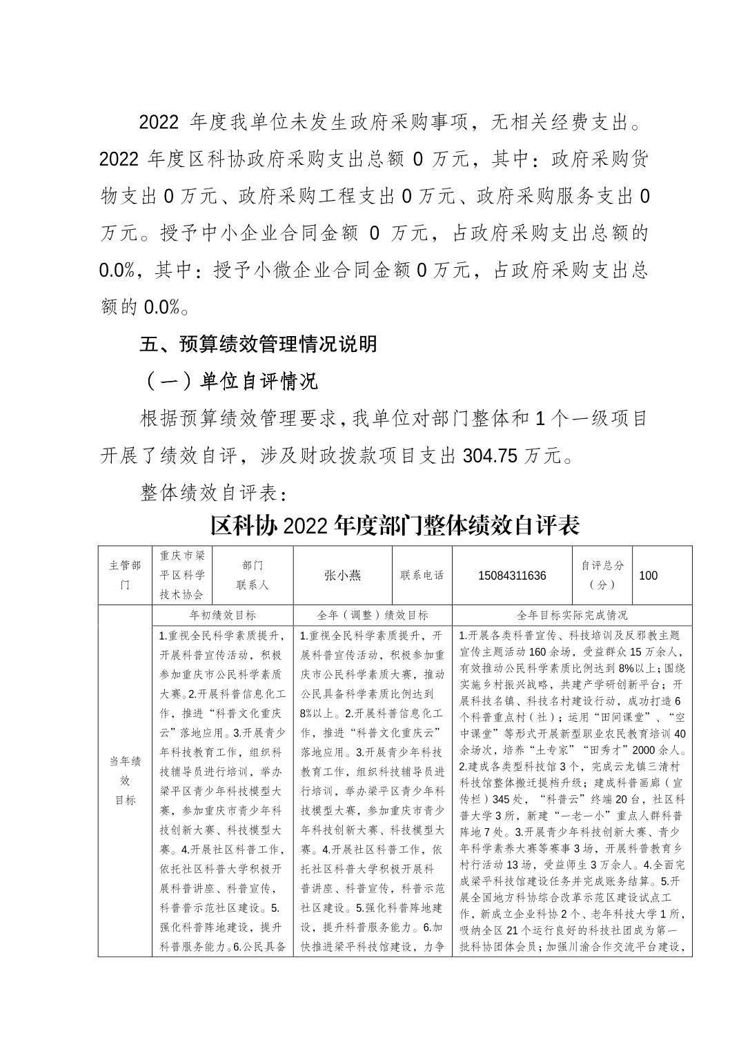
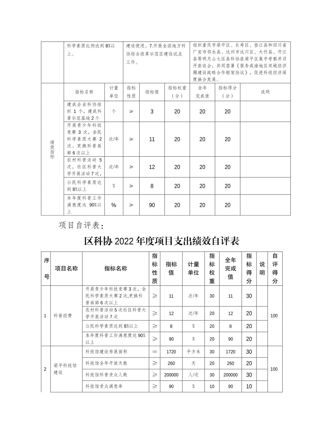
| 索引號 | 11500228008652361T/2023-00172 | 發文字號 | |
| 主題分類 | 財政 | 體裁分類 | 財政預算、決算 |
| 發布機構 | 梁平區財政局 | 有效性 | |
| 標題 | 重慶市梁平區科學技術委員會2022年部門決算情況說明 | ||
| 成文日期 | 2023-09-28 | 發布日期 | 2023-09-28 |
| 索引號 | 11500228008652361T/2023-00172 |
| 發文字號 | |
| 主題分類 | 財政 |
| 體裁分類 | 財政預算、決算 |
| 發布機構 | 梁平區財政局 |
| 有效性 | |
| 標題 | 重慶市梁平區科學技術委員會2022年部門決算情況說明 |
| 成文日期 | 2023-09-28 |
| 發布日期 | 2023-09-28 |









